
复旦和永平,携手走过八年。在去年永平脱贫后,如何持续巩固脱贫攻坚成果,走向乡村振兴?8月28日下午,复旦·永平脱贫攻坚现场推进会召开。
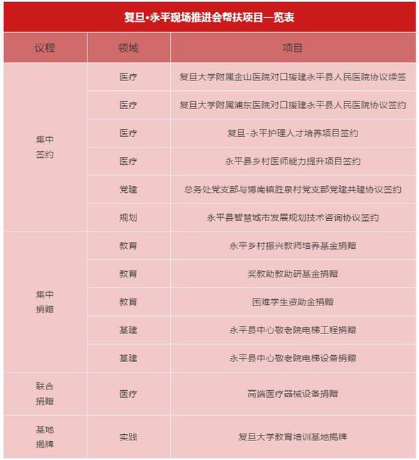
在推进会现场,6个定点帮扶项目签约,6个公益项目进行了捐赠,同时,复旦大学教育培训基地揭牌。尤其值得一提的是,云南省民族商会向上海复旦大学教育发展基金会捐赠了价值2100万医疗器械设备,指定用于支援永平县医疗能级提升。
复旦大学党委书记焦扬,大理州委副书记、州长杨国宗,复旦大学副校长张志勇,大理州委常委、大理军分区政委魏新,永平县委书记阿泽新,永平县委副书记、县长字云飞,复旦大学相关部门、院系、附属医院负责人,复旦研究生支教队员、复旦大学附属金山医院援建医务人员,相关专家学者,大理州及永平县相关单位负责人等参加了复旦·永平扶贫攻坚现场推进会。
脱帽不脱手,进一步做大帮扶格局

“永平走出了一条意志坚定、因地制宜、成效显著的精准脱贫之路。我们在为永平感到由衷高兴的同时,也深受教育和鼓舞!”焦扬在讲话中指出,党中央把对口帮扶永平的任务交给复旦,使学校上下有机会参与这一前无古人的伟业,是对复旦的充分信任,更是义不容辞的政治责任和社会责任。八年来,复旦把定点扶贫工作纳入学校发展改革总体规划,集中全校力量构建大帮扶格局,坚持“用真心、献真情、使真力”,努力实现“真扶贫、扶真贫、真脱贫”。
焦扬强调,对照总书记和党中央的要求,在永平完成脱贫摘帽后的新阶段,复旦将继续落实“四不摘”要求,脱帽不脱手,继续帮扶向前走,进一步做大帮扶格局、完善长效机制、统筹全校力量、精准分类施策、形成持续动力,帮助永平实现稳定脱贫和更高质量发展。

一是乘势而上,大力推进乡村振兴。在巩固脱贫成果的基础上,同永平一道深入研究探索,进一步绘好乡村振兴“路线图”、制定“时间表”、明确“任务书”,一如既往加大援助力度,不松劲、不懈怠,始终与永平携手共进。
二是纵深推进,倾力改善民生福祉。持续聚焦民生重点,深化“全链条”教育扶贫,深耕“网格化”健康扶贫,推进“高科技”产业扶贫,强化“宽领域”智力扶贫,为永平可持续高质量发展不断注入专业力量。
三是凝聚人心,讲好脱贫攻坚故事。大力弘扬脱贫攻坚精神,开展爱国主义教育、制度自信教育;组织相关学科专家学者深入开展中国特色扶贫开发理论研究,面向海外讲好“中国扶贫故事”;用好永平脱贫攻坚的生动教材,建强复旦大学教育培训基地,凝聚起推动学校事业发展的强大动力。
复旦永平携手前行、硕果累累

杨国宗在讲话中说,回顾复旦与大理携手同程的八个寒暑,是一幕幕扶贫济困、奔向小康的感人画面,复旦大学与大理干部群众结下了深厚友谊,在脱贫攻坚的道路上携手前行、攻坚克难、硕果累累;校地双方不断开拓思路、创新举措,在定点扶贫路上有效实现了“双赢”,为大理如期与全国全省同步建成全面小康社会奠定了坚实基础。
杨国宗强调,大理州将深入学习贯彻习近平总书记考察云南重要讲话精神,关于东西部扶贫协作的重要讲话精神,坚决落实中央东西部扶贫协作座谈会、全国东西部扶贫协作推进会和决战决胜脱贫攻坚座谈会议精神,聚焦决战脱贫攻坚、决胜全面小康,为全面建设社会主义现代化国家开好局、起好步,把全面提升扶贫精准度和脱贫质量放在首位,补齐补好“两不愁三保障”短板,巩固对口帮扶成果巩固升级,努力推动全州高质量发展。提高政治站位、加大工作力度,确保实现高质量脱贫;重抓产业培育、主攻就业增收,合力推动区域经济发展;坚持常态长效、健全完善机制,不断拓展合作深度广度。

阿泽新介绍了永平县脱贫攻坚及复旦大学定点扶贫永平县工作情况。他表示,近八年来,复旦与永平因扶贫而结缘,为小康而牵手,重合作而情长。复旦大学立足永平需求和复旦优势,以“八个一批”为抓手,在发展规划、教育卫生、人才培养、产业扶贫、资金争取、宣传推介、消费扶贫等方面给予了永平全方位、多维度的支持和帮扶,助推永平脱贫工作取得了显著成效。“智慧帮扶”大整合大联动,构建全新高质量发展布局;“教育帮扶”无遗漏无盲区,构建全链条基础教育体系;“医疗帮扶”全方位全覆盖,构建立体式健康扶贫平台;“人才帮扶”强素质强本领,构建新时代扶贫干部队伍;“产业帮扶”拓新路拓财路,构建农特产品产供销平台。

字云飞在主持会议时说,永平的山水有幸,永平的人民有幸,在决战决胜脱贫攻坚的路上,有复旦的真情帮扶。八年的披荆斩棘,八年的风雨兼程,充分应证了复旦大学“初心如磐,使命在肩”的责任担当。人才培养、决策咨询、科技支撑、产业发展、文化旅游、宣传推介、招商引资的一条条帮扶措施,一件件帮扶事宜,无不纂刻在了永平人民的心窝里。
从教育到医疗,从规划到基建,织就帮扶全网格
聚焦教育、医疗、科技、人才、文化等方面,推进会上,按照永平现阶段所需设计的 12个新项目正式落地,组成帮扶大礼包。

云南省民族商会和上海复旦大学教育发展基金会签署捐赠协议,阿泽新从焦扬手中接过捐赠牌时,会场里响起了热烈的掌声。实时四维彩超、动态全身健康分析系统、便携彩超……价值2100万元的医疗器械设备将入驻永平,为永平县全面升级诊疗装备。

上海复旦大学教育发展基金会向永平县捐赠“永平乡村振兴教师培养基金”100万元,用于支持永平县中小学教师队伍整体素质提升行动;青岛中交科文教育发展有限公司向永平县第一中学捐赠“奖教助教助研基金”100万元,用于支持永平一中“振兴班”建设和教研教改工作;上海乾达经济技术开发有限公司向永平县教育体育局捐赠“困难学生资助金”100万元,用于资助20名当地贫困学生从高中到大学毕业阶段学业,帮助贫困学子成长成才……三项“100万元”捐赠,见证对未来的期许。
累计派出医疗队9批46人在永平县人民医院长期驻点帮扶,建立数字化远程“云病理”诊断平台,成立“复旦金山—云南永平病理远程诊断中心”……附属金山医院与永平县人民医院续签对口援建协议,进一步深化医疗扶贫工作,帮助提升永平县人民医院的建设管理和医疗服务水平。
又一家复旦大学附属医院加入了帮扶队伍。附属浦东医院与永平县级医院结对,通过医院对医院、科室对科室的深度结对整体提升受援医院的诊疗能力。
“永平县乡村医师能力提升项目”着眼于“两不愁三保障”中的医疗板块,第二轮培训即将启动,实施方上海复旦医院管理有限公司,计划结合当前新冠肺炎疫情防控的需要,开展公共卫生管理、发热病人管理、传染病报告、消毒隔离、医疗废物管理等方面的培训;结合基层卫生工作的内容,开展老年护理、家庭病床管理、重点慢性病防治、健康宣教等方面的培训。
“复旦-永平护理人才培养项目”由复旦大学护理学院牵头,与附属金山医院、附属浦东医院、大理大学护理学院共同研究设计,提升护理队伍专科护理的临床技能质量水平。上海臣合人力资源有限公司为该项目提供20万元的资金支持。

在推进会上,“复旦大学教育培训基地”揭牌。依托这一基地,复旦大学将积极组织师生到永平开展国情教育、干部培训、调研实践等,设立乡村振兴青年工作站,把永平脱贫攻坚经验,转化为学校思想政治教育的生动教材。
为提高农村基层党建质量,助力胜泉村打赢打好脱贫攻坚“总攻战”,复旦大学总务处党支部与永平县博南镇胜泉村党支部签署了党建共建协议。
新签署的“永平县智慧城市发展规划技术咨询协议”让大家眼前一亮。此前,复旦大学管理学院教授凌鸿组织研究团队到永平考察调研,帮助永平编制完善《永平县智慧城市发展规划方案》,加快推动智慧城市建设进程,提升治理能力。
此外,复旦大学协调上海建工二建集团有限公司向永平中心敬老院捐赠价值约100万元的电梯土建工程,协调苏州莱茵电梯股份有限公司向永平中心敬老院捐赠价值约50万元的电梯设备。









