叶酸受体在多种人类肿瘤细胞上高表达,而在正常细胞上低表达,利用叶酸分子识别叶酸受体,进而实现肿瘤药物靶向递送,是药物递送领域的研究热点之一。过去的数十年,利用叶酸介导药物靶向递送研究层出不穷,并有多项成果进入临床试验阶段,但至今无一例基于叶酸介导的靶向药物获批应用于临床。
复旦大学基础医学院占昌友课题组聚焦于关键血浆蛋白对药物体内递送过程的调控作用与机制,重新审视了血浆蛋白与叶酸修饰纳米药物的相互作用,及其对体内药物性能的调控,取得新进展。近日,相关成果以“Interrogation of Folic Acid Functionalized Nanomedicines: the Regulatory Roles of Plasma Proteins Reexamined”为题,在线发表于ACS Nano。

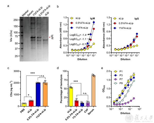
血液中天然IgM大量吸附在叶酸修饰的脂质体表面,造成脂质体的靶向功能丢失,增强了免疫原性并加速体内清除
占昌友课题组研究发现,当叶酸修饰的脂质体入血后,大量吸附天然IgM,并导致一系列预期之外的效应。一是脱靶效应。叶酸分子特异性结合天然IgM后丧失与叶酸受体的结合活性,无法有效靶向叶酸受体高表达的肿瘤细胞。二是快速清除。吸附天然IgM的脂质体易激活补体系统,导致叶酸修饰的脂质体在肝、脾等器官被快速捕获并蓄积。三是增强免疫原性。刺激脾脏边缘B淋巴细胞,产生特异性抗体,导致再次注射脂质体时加速清除现象。天然IgM对叶酸修饰的聚合物纳米粒也有影响,该研究揭示了天然IgM为叶酸结合蛋白,在负调控叶酸修饰的纳米药物体内性能中发挥关键作用。
鉴于癌症患者普遍存在免疫紊乱,体内免疫球蛋白含量差异大,该研究成果也提示叶酸介导药物靶向递送策略的临床应用需格外谨慎。

叶酸修饰的脂质体与人血中天然IgM高结合,
且因天然IgM含量不同导致脂质体在人血中补体激活性能呈现显著的个体差异
复旦大学基础医学院博士后王欢和博士生丁天皓为论文的共同第一作者,基础医学院药理学系研究员占昌友为通讯作者。
论文链接:https://pubs.acs.org/doi/10.1021/acsnano.0c02821








