荧光成像由于具有非侵入性、高灵敏度、高时空分辨率等优点,被广泛用于生命科学和临床医学等领域。相对于可见光窗口(400-650 nm)和近红外第一窗口(650-900 nm)而言,生物组织在近红外第二窗口(1000-1700 nm)对于激发光和发射光的吸收与散射作用较小。因此,近红外第二窗口区间的光学信号可以极大地提高活体成像的穿透深度、分辨率和信噪比。近期的临床研究表明,近红外第二窗口荧光成像可以指导医生进行精准的肿瘤切除手术,具有广阔的临床应用前景。然而,传统的荧光成像需要利用外部激发光源实时激发生物体内的荧光探针,不可避免地会产生生物组织背景荧光,从而影响成像的分辨率和信噪比。此外,外部激发光源的照射也会产生潜在的过热现象,容易对生物组织造成损伤。因此,如何进一步提高活体光学成像的分辨率和信噪比并获得准确的成像信息,一直是科研人员面临的难题。
6月10日,《自然·纳米技术》(Nature Nanotechnology)期刊在线发表了复旦大学化学系教授张凡团队的科研成果《X射线激活的长余辉纳米材料用于近红外第二窗口成像》(“X-ray-activated persistent luminescence nanomaterials for NIR-II imaging”),为以上难题的攻克提供了全新的思路。这也是复旦大学通过交叉学科研究取得的又一重要成果。
复旦大学化学系2018级博士生裴鹏为论文第一作者;复旦大学化学系教授张凡、青年研究员凡勇为通讯作者。研究工作得到了复旦大学化学系、聚合物分子工程国家重点实验室、上海市分子催化和功能材料重点实验室、国家重点研发项目、国家自然科学基金委员会、上海市科学技术委员会等机构与项目的大力支持。
技术进步:近红外第二窗口长余辉探针应用于高信噪比和高分辨率活体生物成像
长余辉是一种独特的光学现象,是指在停止激发光(通常为紫外光、X射线等)照射后,材料将所储存的部分光能缓慢释放的现象,持续时间通常为几分钟、几小时甚至几天。人类对长余辉现象的了解已经有一千多年的历史。早在中国宋朝时期就有文字记载长余辉发光现象,当时人们用贝壳粉制成的颜料进行绘画,在黑夜中仍然可以看清画中的图案。另外,古诗文中常见的“夜明珠”“夜光杯”等都是长余辉材料,它们吸收太阳光后可以在黑暗环境持续缓慢的发出可见光。
相比传统荧光成像,长余辉成像不需要外部光源实时激发,可以有效的避免激发光所引起的生物组织自发荧光背景干扰,从而显著提高了活体成像的分辨率和信噪比。
然而,目前报道的长余辉材料主要是通过高温煅烧(制备温度高于 1000 oC)得到的大尺寸(微米级别)体相材料。尽管可以通过物理研磨的方式将体相材料转化为相应的亚纳米尺寸颗粒,但是难以调节它们的尺寸分布、结构和表面性质。除此之外,这些长余辉材料的发射波长主要局限在波长较短的可见光区和近红外第一窗口区域。这些因素极大地限制了长余辉材料在活体光学成像领域内的应用。
因此,设计合成发射波长超过1000 nm的近红外第二窗口长余辉纳米探针,同时能够有效调控探针的物理和化学性质具有重要的科学意义和应用前景。
研究突破:构建近红外第二窗口长余辉纳米探针用于活体深组织高信噪比成像
针对以上难题,张凡团队以高能带隙、低声子能的氟化物作为基质材料,利用高温溶剂热分解方法首次设计合成了一系列尺寸、结构和波长可调的近红外第二窗口稀土基长余辉纳米探针(Persistent luminescence nanoparticles, PLNPs)。通过调节发光中心稀土离子的种类,在高能X射线的激发下,得到一系列发射波长位于1000-1700 nm范围的长余辉纳米颗粒。通过优化长余辉纳米颗粒的发光中心离子浓度、基质晶相、颗粒尺寸,以及构建核-壳结构等方法,可使余辉发光时长达到72小时以上。
此外,团队还利用核-壳结构的灵活性,通过纳米结构层层包裹在单一纳米颗粒上实现近红外第二窗口多光谱长余辉发光,并且发现不同波长通道长余辉信号的比值不受样品浓度、温度和时间的影响。通过改变纳米颗粒发光层和惰性层的厚度,成功构建了横跨两个数量级的比率长余辉信号编码库。这一稳定的比率长余辉信号解决了长余辉信号随时间衰减所导致的编码困难,同时在单一发射通道中增加了动态信息,进一步提高生物多重检测的编码容量和活体生物信息加密水平。

图1:X射线激活的近红外第二窗口长余辉纳米探针(PLNPs)示意图(a),TEM照片(b),长余辉发射光谱(c),
近红外第二窗口长余辉衰减曲线(d)以及近红外第二窗口长余辉发光机理(e);(f)构建比率长余辉信号编码库。

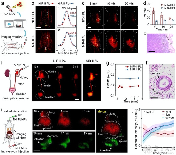
图2:近红外第二窗口长余辉信号用于血管成像(a-b),肿瘤成像(c-e),
成像指导下的输尿管术中识别(f-h),以及活体脏器多重成像(i-j)。
团队基于近红外第二窗口长余辉纳米探针良好的化学稳定性和生物相容性将其用于活体生物成像研究。与传统近红外第二窗口荧光成像相比,长余辉成像探针在分辨小鼠血管、肿瘤成像以及输尿管术中识别应用中具有更高的信噪比和分辨率。通过选用不同发射波长的近红外第二窗口长余辉纳米探针,也可以实现活体小鼠不同脏器和不同病灶部位的高对比度多重成像。不仅如此,由于该长余辉纳米探针核-壳纳米结构的可控性,通过采用可以产生核磁共振(MRI)信号的Gd3+作为壳层基质并在其表面引入用于正电子发射断层成像(PET)的18F元素,团队实现了小鼠肿瘤近红外第二窗口长余辉/核磁共振/正电子发射断层多模式成像。
团队表示,尽管该研究已经获得了比传统荧光探针更好的成像效果,未来还需要进一步提高长余辉探针的发光效率以满足更深组织和更复杂生物环境的成像应用需求。此外,如何构建功能化修饰的长余辉纳米探针,用于提高探针在病灶部位的富集效率,以及实现活体病理过程检测等都需要后续进一步的探索。
这一科研进展所带来的后续诸多可能,都将为分析化学、材料科学、生物光子学、生命科学、生物医学工程和医疗诊断等领域拓宽研究视野。
论文链接:https://www.nature.com/articles/s41565-021-00922-3








