
复晓卫:真开心!终于可以在各大食堂随心选餐啦!
王小帅:那么,接下来就是......珍珠奶茶西米露,香锅铁板大碗面,再加饭后一甜点!
复晓卫:停!停!停!这样不健康。报复性吃喝小心报复性长胖。
王小帅:好吧,我还好想去个人从众的地方!想要看到更多人~
复晓卫:心情能理解,但行动需谨慎。来之不易的防疫成果还要我们共同巩固,严格的防疫手势还不能放松!提升个人防疫力、免疫力,我们都要学与做哦!
一、做好防疫,切断传播途径
疫情未结束,防控别大意。
▎口罩还要戴
去公共场所时,建议佩戴N95口罩。佩戴口罩时应注意根据鼻梁形状调整鼻夹和系带松紧度,确保密合。
▎社交距离还要留
要注意安全距离,不扎堆聚集。“一米线”既是健康线,也是一条城市文明风景线。
▎咳嗽喷嚏还要遮
用纸巾捂住口鼻,无纸巾时用手肘代替,分泌物用纸巾包好,不要乱丢,应扔进垃圾箱,尽快洗手或使用免洗手消毒液清洁,不要用脏手触摸眼口鼻。
▎双手还要经常洗
用洗手液或肥皂加流动水,按“七步洗手法”规范洗手,时间在20秒以上。制备食物、接触眼口鼻、照护婴幼儿以及清洁操作前,接触公共部位和污染物品后,要及时洗手。

▎窗户还要尽量开
最好能持续开窗,做不到则至少每日2-3次,每次30分钟以上。
▎快递和物资还要消杀
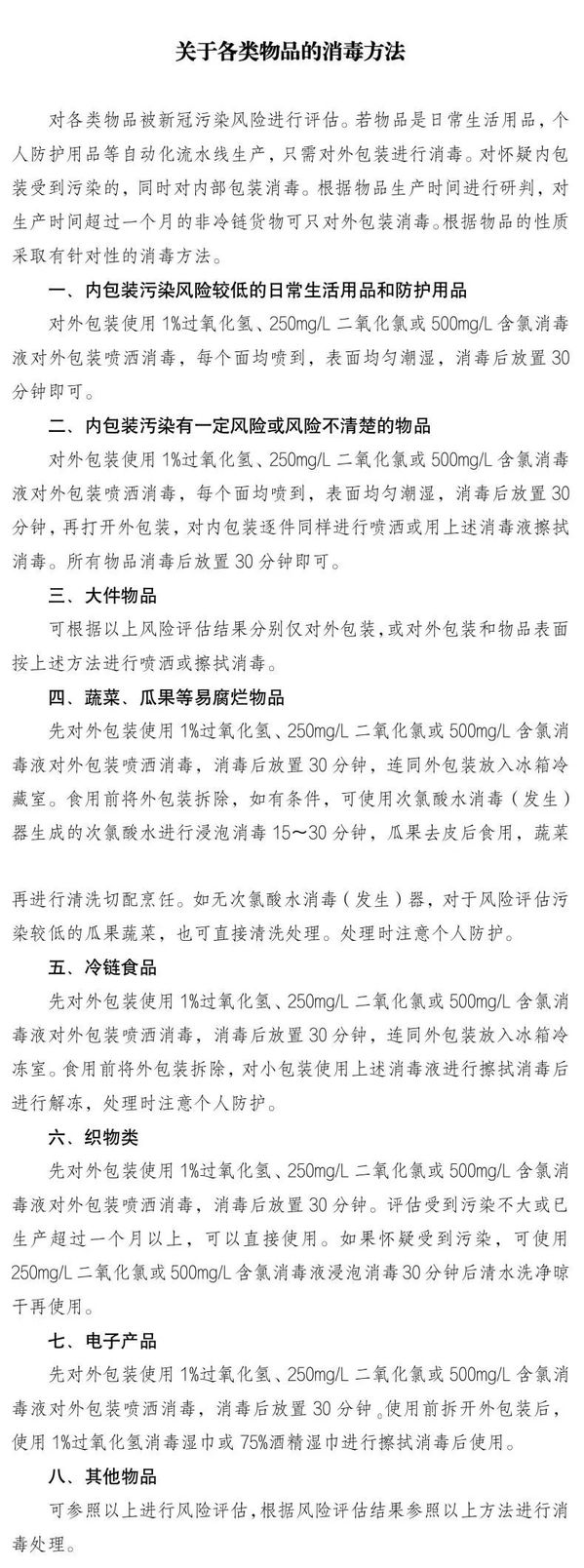
上海市新冠肺炎疫情防控工作领导小组办公室印发了《关于各类物品的消毒方法》,其中涉及到一些消毒剂的种类和用法。

二、提高免疫力,成为身体强者
新冠病毒面前人人平等,但是免疫力低的人群更容易被病毒纠缠。提高免疫力有六大法宝:接种疫苗、均衡饮食、适度运动、充足睡眠、拒烟限酒限糖以及积极情绪。
01 接种疫苗
对于新冠病毒,全人群都是易感人群。所以及时接种新冠疫苗特别重要,不仅是对自己负责,也是对社会负责。
02 均衡饮食
每天都要吃谷薯、蔬菜水果、畜禽鱼蛋奶和豆类食物,平均每天摄入12种以上食物,每周25种以上,合理搭配。

▎餐餐有主食,保证200-300g主食摄入(全谷物和杂豆50-150g,薯类50-100g)
▎顿顿有蔬菜,保证每天摄入300-500g的新鲜蔬菜,深色蔬菜应占1/2。
根据颜色深浅,蔬菜可分为深色蔬菜和浅色蔬菜。深色蔬菜指深绿色、红色、橘红色和紫红色蔬菜。

▎天天吃水果,保证每天摄入200-350g的新鲜水果。果汁不能代替水果。
▎肉类要适量,平均每天 120-200g。每周至少吃2次水产品,每天1个鸡蛋,蛋黄不用丢。少吃肥肉、烟熏和腌制肉制品。
▎一天一斤奶,每天都喝够。每天奶制品摄入量在300-500g,也就是一杯牛奶+一杯酸奶。
▎每日坚果要有的,大豆和坚果25-35g就行。
▎多喝水,少量多次。在温和气候条件下,低身体活动水平成年男性每天喝水1700ml,成年女性每天喝水1500ml,推荐喝白水或茶水,少喝或不喝含糖饮料,不要把饮料当水喝。
可以通过尿量和尿液颜色来判断自己是否缺水,缺水的时候要及时喝水。

▎油盐少量再少量,成年人每天摄入食盐不超过5g,烹调油控制在25-30g之间。
▎规律进食,不吃早饭、不吃晚饭、三餐时间不固定、吃夜宵都不好!
03 适量运动
▎每天都要进行身体活动,保持健康体重。
算算你的BMI指数:体重(kg) ÷ 身高(m)^2

▎坚持运动,运动的意义不仅是减肥,主动身体活动最好每天6000步。
▎每周进行150-300分钟中等强度或75-150分钟高强度有氧活动,或者等量的中等强度和高强度有氧活动组合。
中等强度运动有快走、家务、遛狗等,高强度运动包括跑步、爬山、有氧运动等。
▎适当进行高强度有氧运动,加强抗阻运动,每周2-3天。
抗阻运动:常见的有仰卧起坐、俯卧撑、引体向上、深蹲等。
▎减少久坐久站时间,每小时起来动一动。
04 规律作息,充足睡眠
▎放下手机,早点睡觉。
那些熬过的夜都写在你的免疫力里。
05 拒烟限酒限糖
▎拒烟,任何形式的烟草产品都不要碰,包括电子烟!
▎酒能不喝就不喝。喝酒对健康一点好处都没有,最佳饮酒量是0!成年人一天饮用的酒精量不要超过15g。
15g酒精≈450ml啤酒≈葡萄酒150ml≈高度白酒30ml
▎添加糖能不碰就不碰。添加糖每天摄入不要超过50g,最好控制在25g以下。
50g添加糖≈含糖可乐500ml
06 积极情绪
▎保持乐观开朗的心态,学会看到自身的优点,每天的你都闪闪发光!
▎设计一个小目标,体会努力后完成的满满收获感!
▎走出房门,拥抱自然,体会生活中每一个小幸福!
▎遇到心理问题积极寻求专业帮助,可以拨打专业的心理援助热线或去专科医疗机构及早就诊。
防疫习惯不放松,正确面对压力和焦虑,进行适当的体育锻炼,培养健康的生活方式,均衡饮食、规律作息,健康生活习惯就是你最好的“隔离衣”。祝每个人都能拥有良好的体魄,去抵御一切风霜雨雪,更好地享受美好生活。








