
上新啦!复旦大学科技工作者近期又取得了一系列令人瞩目的突破,小编整理了9月部分科研成果,速速一睹为快!
科研进展
AI for Science
1.突破传统睡眠监测限制:AISleep无监督算法实现精准睡眠分期新进展
9月15日,脑智研究院魏依娜研究员与彭汉川教授团队,联合之江实验室和南京脑科医院,以“AISleep: Automated and interpretable sleep staging from single-channel EEG data”为题发表于Patterns。
研究团队提出一种无监督睡眠分期算法—AISleep,其基于睡眠各阶段的生理特征,采用分步识别策略,能够如同经验丰富的睡眠专家一般 “解读”脑电信号,并通过无监督学习方法实现睡眠阶段的自动识别。研究结果表明,该算法在公开健康人群数据集上达到82.0%±5.4%的准确率,较当前主流无监督方法提升约8.5%,并在跨域测试中表现出优于有监督模型的泛化能力。

新闻链接:https://mp.weixin.qq.com/s/cRld8I-5lBY3jKO8x03Yxw
原文链接:https://www.cell.com/patterns/fulltext/S2666-3899(25)00215-6
2.通过创新的两阶段训练策略,在病理图像的AI分析方面提出UMPIRE框架
9月29日,智能机器人与先进制造创新学院张立华教授团队的研究成果以“Towards Unified Molecule-Enhanced Pathology Image Representation Learning via Integrating Spatial Transcriptomics“为题,发表于Pattern Recognition。
病理图像的AI分析是癌症诊断的核心,研究团队提出了UMPIRE框架,它通过一个创新的两阶段训练策略,将病理学的“形态”与分子生物学的“功能”无缝结合。研究团队整理并发布了 ViSTomics-4M 数据集,包含超过400万个空间转录组基因表达数据点 ,是目前全球最大的基于Visium技术的空间转录组数据集。研究团队在ViSTomics-4M上对基因编码器进行无监督预训练,使其充分学习基因表达模式,并通过多模态对比学习,将该基因编码器与先进的病理视觉模型对齐,让视觉特征学习拥有分子层面的“指导”。UMPIRE利用这一优势,引导模型学习跨越平台和数据差异的、真正与生物学功能相关的视觉模式。

新闻链接:https://mp.weixin.qq.com/s/cES9Th-WAvkabzXoRhi2lw
原文链接:https://arxiv.org/abs/2412.00651
数学物理领域
拓扑超导体候选材料4Hb-TaS2中多带无能隙超导性的证据
9月19日,物理学系李世燕教授团队与中国人民大学雷和畅教授团队合作,利用极低温热输运和比热测量手段,系统研究了天然过渡金属二硫化物异质结4Hb-TaS2单晶的超导能隙结构,发现该材料具有多带无节点超导电性,并可能具有某些存在无能隙超导性的费米面。相关成果以“Evidence for Multiband Gapless Superconductivity in the Topological Superconductor Candidate 4Hb-TaS2”为题,发表于Physical Review Letters。
4Hb-TaS2是TaS2家族中的一种独特多形体,具有单层1H-TaS2和1T-TaS2交替堆叠的中心对称结构。单层1H-TaS2具有伊辛超导特性,而单层1T-TaS2则是一种强关联莫特绝缘体,被认为可能具有量子自旋液体基态,这使得4Hb-TaS2形成了天然的超导/磁性异质结。
研究团队通过进一步研究热导率剩余线性项随磁场的演化,发现在低场时表现出随磁场近似指数上升的热激活行为。同时,在零场至上临界场的整个磁场范围内,呈现出S型曲线,这与多带s波超导体NbSe2十分相似。这些特征表明4Hb-TaS2的能隙具有多带无节点的特性。

新闻链接:
https://mp.weixin.qq.com/s/ZsjNGBTtADyhEMCclP039Q?scene=1&click_id=15
原文链接:
https://journals.aps.org/prl/abstract/10.1103/d13p-mtbz
化学材料领域
1.Nature|孙大林、宋云团队与西湖大学团队合作成果登上Nature
9月10日,智能材料与未来能源创新学院孙大林、宋云团队与西湖大学向宇轩、朱一舟团队合作,通过固态核磁共振(NMR)、同步辐射X射线衍射(SR-XRD)、冷冻电子显微镜(cryo-EM)技术首次确定了SEI中存在LiF-LiH固溶相。研究成果以“Probing the heterogeneous nature of LiF in solid-electrolyte interphases”为题,发表于Nature。
研究团队通过固态NMR技术对Cu||LiFePO4电池负极的SEI进行表征,首次发现传统意义上归属于LiF*的信号由两个亚峰组成:F1(195 ppm)和F2(203 ppm)。其中F2与纯LiF化学位移一致。团队结合6Li同位素标记NMR和1H-19F相关固态核磁谱分析:6Li-119F异核相关(HETCOR)核磁结果显示,F1与0.1 ppm的Li核相关(接近LiH的0.2 ppm),而F2与0.9 ppm的Li核相关(接近LiF的1.0 ppm);1H-19F HETCOR进一步证实F1与4.0 ppm的H核(接近LiH的3.5 ppm)存在空间关联。使用同步辐射X射线衍射(SR-XRD)、冷冻电子显微镜(cryo-EM)技术交叉证明了SEI中存在LiH-LiF固溶相。理论计算与电化学结果表明,LiH-LiF固溶相的锂离子扩散能垒显著低于纯LiF,利于锂离子的快速传输。使用LiH-LiF固溶相涂层的锂金属对称电池在10 mA cm2下的沉积电位仅为纯LiF涂层的50%,循环寿命延长10倍以上。

图 SEI的固态核磁特征氟谱
新闻链接:https://icome.fudan.edu.cn/65/77/c49423a746871/page.htm
原文链接:https://www.nature.com/articles/s41586-025-09498-7
2.通过电子调谐和结构无序化解锁室温钠硫电池
9月13日,材料科学系赵婕团队通过电子调谐和结构无序化解锁室温钠硫电池,相关研究成果以“Unlocking Room-Temperature Sodium–Sulfur Batteries Through Electronic Tuning and Structural Disordering in Oxygen-Incorporated MoS2”为题,发表于Advanced Energy Materials。研究团队提出了一种基于氧元素掺入和结构无序工程的协同催化剂设计策略,成功开发了具有精确调谐电子特性和结构无序度的氧掺杂二硫化钼(MoS2)纳米片。
研究发现,通过精确控制氧的掺入量,可以有效增强MoS2的本征电导率,并将其对多硫化物的吸附-催化性能优化至最佳平衡点。适度的氧含量既保证了对多硫化物的有效吸附,又避免了因吸附过强导致的催化剂表面“中毒”和失活。通过精确控制氧的掺入量,可以有效增强MoS2的本征电导率,并将其对多硫化物的吸附-催化性能优化至最佳平衡点。

新闻链接:https://mp.weixin.qq.com/s/A1rXmdeC-OTEkPNQyMmJYg
原文链接:https://advanced.onlinelibrary.wiley.com/doi/10.1002/aenm.202503539
3.基于“串钩钓”捕渔策略的口服载体实现长效胃肠道滞留
9月17日,化学系李晓民教授、赵东元院士团队设计了一种新型的一维多钩拓扑结构口服载体(CNTP)。相关研究成果以“Trotline-Inspired Mesoporous Carriers for Prolonged Gastrointestinal Retention”为题发表于Journal of the American Chemical Society。
在载体CNTP表面,进一步包覆了一层活性氧(ROS)响应性聚合物壳层(PVA-TSPBA, 简称为P)。该聚合物在正常胃肠道生理环境下保持稳定,避免了药物5-ASA过早释放或非特异性结合;而在肠道病变部位,由于ROS水平升高,聚合物外壳会发生降解,触发精准锚定并实现药物的按需释放。研究团队系统评估了CNTP@P在IBD模型小鼠体内的生物分布行为。口服给药后,CNTP@P可高效富集于结肠炎症区域并实现长效滞留。
体内实验表明载体在各个主要脏器中的分布水平较低,避免了非特异性蓄积及潜在毒副作用。粪便排泄实验结果表明,绝大部分未吸收的载体可在72小时内随粪便排出,体现出良好的生物安全性。

新闻链接:
https://mp.weixin.qq.com/s/VZ7SbfhfIsm6ZRL_jXvdSw
原文链接:
https://pubs.acs.org/doi/abs/10.1021/jacs.5c08856
地球科学领域
1.Science | 野火可降低千里外空气污染
9月12日,大气与海洋科学系王勇教授团队偶然梳理极端野火期间的全球大气细颗粒物监测站数据时发现,当美国西部发生极端野火,受直接影响的西部区域PM2.5浓度会显著上升;在千里之外的东部地区,PM2.5浓度反而呈现下降趋势,且与西部增幅相当。相关成果以“Fire Heat Affects the Impacts of Wildfires on Air Pollution in the United States”为题,发表于Science。
研究团队首先将基于观测反演的火的热量引入到两种不同的地球系统模式(传统地球系统模式和对流解析的地球系统模式)中,随后针对性地设置了三组对照试验,形成清晰变量对比:第一组为“无火气溶胶和无热量”的基础对照组,第二组仅加入“火气溶胶”变量,第三组则同时纳入“火气溶胶和热量”两个关键要素。试验结果显示,只有同时纳入气溶胶和热量的第三组试验,才能准确模拟出美国西部野火发生时,西部PM2.5上升、东部PM2.5下降的实际观测现象。这说明野火释放的热量是东部PM2.5浓度下降的核心主导因素。
此外,研究团队通过追踪大气环流的变化,发现一条机制作用链:首先,西部野火燃烧释放的大量热量,成为触发局部强对流的“引擎”。其产生的降水会显著消耗原本向美国中部输送的水汽;水汽输送的减少直接导致了美国中部区域陷入干燥少云的状态,进而引发中部近地层气温升高与低压异常。而中部的低压异常又进一步为美国东部的气旋生成创造有利条件,并推动东风异常。
因此,一方面,东部气旋异常有助于增强对流性降水,进而导致“湿清除”作用增加。同时,对流降水还可以抑制层云二次气溶胶的生成。双重作用下PM2.5浓度显著下降;另一方面,东风异常会形成一道“屏障”,有效抑制西部野火释放的气溶胶向东部扩散。

图 考虑火的热量后,美国西部野火降低东部污染的机理示意图
新闻链接:https://mp.weixin.qq.com/s/gVTSSUUBTqgN46NcCp4aCQ
原文链接:https://www.science.org/doi/10.1126/science.ads1957
2.高分辨率海洋模式研究发现台风扰动黑潮大弯曲的全新个例
9月2日,大气与海洋科学系李志锦教授团队利用具有资料同化能力的太平洋区域高分海洋模式系统,发现了一次台风扰动黑潮大弯曲的全新个例。相关研究成果以“Response of the Kuroshio large meander path to typhoons: a case study from a high-resolution ocean model”为题发表于Ocean Dynamics。
系统模拟的黑潮受台风“南玛都”的扰动,流速和强度显著增强。台风显著增加输入黑潮的风应力做功(3W/m2)。风应力做功达到峰值的同时,非局地的涡动能转化率(NLKE)和正压转化率(barotropic conversion rate)显著降低到负极值。表明台风的动能输入导致额外的涡动能(EKE)增加,通过瞬时涡动能向平均流动能的正压转化过程将动能传递到黑潮大湾区的下游。最终导致黑潮直接流过伊豆海脊,先前的弯曲路径被破坏。

图 台风“南玛都”入侵前、期间、后“系统”模拟的表层黑潮日均演变
新闻链接:https://aos.fudan.edu.cn/62/03/c14817a745987/page.htm
原文链接:https://link.springer.com/article/10.1007/s10236-025-01728-w
3.气-液界面上PFOA降解
9月3日,环境科学与工程系陈建民团队与法国国家科学研究中心催化与环境研究所Christian George教授团队合作,聚焦于在不同环境条件下气-液界面处PFOA的降解,并与现实世界中的气溶胶场景相对应,系统考察了PFOA浓度、不同卤化盐及其浓度、pH值、反应时间和大气气体组成的影响,相关研究成果以“Spontaneous Perfluorooctanoic Acid Degradation at Gas–Liquid Interfaces”为题,发表于Journal of the American Chemical Society。
研究强调了eaq⁻和•OH在降解反应中的双重作用,并证明碱性条件有助于将PFOA保留在液滴中,防止其蒸发进入气相。通过离子色谱和与质谱联用的超高效液相色谱(UHPLC-MS)分析降解产物,并通过量子化学计算进行确认,单碳降解途径可能是主要过程,TFA是重要产物之一。

图 PFOA在气液界面降解示意图
新闻链接:https://environment.fudan.edu.cn/6d/81/c26494a748929/page.htm
原文链接:https://pubs.acs.org/doi/10.1021/jacs.5c09722
4.超低排放下我国工业源可凝结颗粒物对大气PM2.5的贡献上升
9月9日,环境科学与工程系李庆教授团队联合其他团队,对我国典型工业排放源开展了现场观测与化学分析。揭示在实施严格大气污染物排放标准后,工业源排放的CPM在总颗粒物中的相对贡献呈现显著上升趋势,并阐明APCD的调控机制。该成果以“Increasing Contribution of Condensable Particulate Matter from Stationary Combustion Sources under Strict Control Standards in China”为题,发表于Geophysical Research Letters。
研究团队通过对全国148个典型燃煤电厂、工业锅炉、钢铁、水泥与石化厂的CPM进行实地采集与实验室化学分析,获得可靠的 CPM与FPM排放比率数据。将该比率耦合至中国颗粒物排放清单中,估算得到2014–2020年我国工业源CPM排放动态变化。结果显示,在此期间,CPM在固定源颗粒物排放中的占比从48.5%上升至59.9%,已成为颗粒物主导组分。2014–2017年CPM排放量下降19.0%,2017–2020年进一步下降15.1%。将CPM排放输入大气化学传输模型进行模拟,结果表明,2019年1月,CPM对全国PM2.5浓度的贡献达到14.5±8.5%,在京津冀、长三角和珠三角等重点区域,CPM的贡献比例更是高达30%。研究进一步预测,若维持现有控制策略,到2030年,CPM在固定源颗粒物排放中的占比将攀升至76%。

图 2014–2020年期间我国固定燃烧源排放的一次颗粒物质量变化
新闻链接:https://environment.fudan.edu.cn/66/18/c26494a747032/page.htm
原文链接:https://doi.org/10.1029/2025GL117794
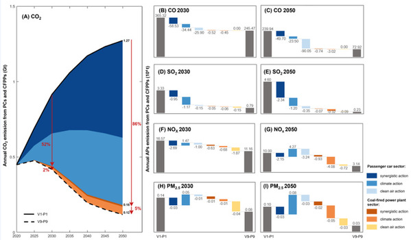
5.气候政策设计应重视跨部门协同作用
9月17日,环境科学与工程系王玉涛团队系统探讨跨部门政策对实现减污降碳协同效益的关键作用,相关成果以“Uncertain Cross-Sector Climate Actions Could Undermine Air Pollution Reduction Co-Benefits in China’s Power and Passenger Car Sectors”为题发表于Engineering。
研究团队将动态车队演替模型与全球变化评估模型(GCAM)中的电力系统规划模块相耦合,构建了一个针对中国乘用车与电力部门的跨部门气候政策影响综合评估框架,系统评估车队和煤电厂的排放时空变化。
研究发现,若乘用车部门的电动汽车普及与电力部门的清洁转型未能有效协同,可能难以实现预期空气污染物协同减排效果,导致污染物排放总量增加。另外,电动汽车的间接排放会沿电网供应链转移,显著增加煤电富集省份的大气污染控制压力。研究建议短期内应重点加强交通需求侧管理及煤电机组污染治理力度;中长期须全面推进以新能源为主体的新型电力系统建设。

图 跨部门气候政策的碳-污减排贡献
新闻链接:https://environment.fudan.edu.cn/6d/7b/c26494a748923/page.htm
原文链接:https://doi.org/10.1016/j.eng.2025.09.006
新工科领域
1. 首次实现全集成二维射频系统
9月2日,集成电路与微纳电子创新学院周鹏、马顺利、包文中团队在国际上首次实现晶圆级二维全集成微波发射机系统的原型验证,并从麦克斯韦方程组出发揭示了射频波段原子界面超低损耗传输机制,开拓了二维射频电子学的颠覆创新领域。相关成果以“Integrated two-dimensional microwave transmitters fabricated on the wafer scale”为题,发表于Nature Electronics。
研究团队基于原子界面超低损耗传输机制和成熟的晶圆级二维工艺,设计并制备了4英寸二维二硫化钼集成微波发射机晶圆,打通从材料、工艺、器件、建模、电路到系统集成与测试的完整链条,在全球率先实现了全集成二维射频系统。此外,该二维集成相控阵发射机同时具备通信和雷达应用的双重功能,能够实现6 GHz带宽、-35°~35°的大波束扫描角度、1.875 cm的空间分辨率、100 Mbps的数据速率,以及136米的传输距离。

新闻链接:
https://mp.weixin.qq.com/s/3WFjqoWX_3dggqGMJt1AOw
原文链接:
https://www.nature.com/articles/s41928-025-01452-9
2.激光粉末床熔融制造钛合金椎间融合器优化设计,通过应力分布调控提升骨整合效果
9月11日,未来信息创新学院韩伟课题组提出一种增强钛合金多孔IFC植入后稳定性与骨整合能力的方法。相关研究成果以 “Design and biomechanical evaluation of laser powder bed fusion manufactured Ti6Al4V fusion cages with tunable lattice-induced stress distribution” 为题,发表于Materials Today Communications。
该团队通过融合器CAD结构设计-力学仿真验证-LPBF制造-实验验证-生物力学验证一系列工作,构建融合器植入稳定性、促进骨整合能力的闭环验证手段,研究了钛合金多孔IFC承受脊柱复杂生理活动时内部晶格结构的应力水平,揭示IFC外部轮廓与内部晶格结构的应力承载竞争关系,并阐明设计中平衡IFC外部轮廓与内部晶格结构弹性模量的重要性。与传统IFC相比,本研究开发的经晶格优化的具备可调控的结构刚度,且能减轻应力屏蔽效应,从而有效提升骨相容性。

图 IFC设计-仿真验证-制造-测试-生物力学验证
新闻链接:https://mp.weixin.qq.com/s/krN-DHvfxbYoTrzXVagb6g
原文链接:https://doi.org/10.1016/j.mtcomm.2025.113789
3.基于二维半导体的设计-工艺协同优化实现高线性度闪存ADC
9月15日,微电子学院包文中教授联合中国科学院上海技物所陈洪雷教授的研究团队通过设计-工艺协同优化(DTCO)策略,成功研制出基于二维半导体MoS₂的3位闪存ADC,相关研究成果以“High-linearity flash ADC achieved through design-technology co-optimization based on two-dimensional semiconductor”为题,发表于Science Bulletin。
测试结果表明,该ADC表现出优异的线性度,差分非线性(DNL)和积分非线性(INL)分别低至0.072 LSB和0.128 LSB,功耗仅为3.36 μW,有效位数(ENOB)达2.6 bit。在材料层面,利用MoS₂的天然超薄SOI特性,有效抑制了体效应和寄生电容;在工艺层面,采用边缘接触结构提升晶体管线性度和负载稳定性,结合退火工艺进一步降低性能波动;在电路设计层面,引入离散时间比较器架构,通过复位操作校准偏移电压,显著提升系统抗工艺偏差能力。

新闻链接:https://mp.weixin.qq.com/s/D_k1SASgDsTRNuauplIN2g
原文链接:https://www.sciencedirect.com/science/article/pii/S2095927325009296
4.扇形手:人形“低成本”“高功能”灵巧手
9月22日,智能机器人与先进制造创新学院甘中学教授团队的相关成果,以“The Folding Hand: Anthropomorphic Robotic Hands with a Compact Reconfigurable Humanoid Palm Design”为题,发表于IEEE Robotics and Automation Letters。
研究团队提出了一种创新的“扇形手”设计方案。扇形手采用独特的扇形折叠机制,仅用一个驱动器就能实现手掌的内收和外展运动,模拟人手掌骨关节的复杂运动模式。紧凑型可重构手掌设计核心创新在于扇形折叠机制,仅用一个驱动器就能协调控制所有手指基部的内收外展运动,实现了显著的结构简化。整个机器人手仅使用6个驱动器和5个传感器,相比同类产品成本降低了70%以上。自适应柔顺基座设计 每个手指根部配备自适应旋转基座,通过扭转弹簧提供被动适应能力。

新闻链接:https://mp.weixin.qq.com/s/at7XZeFiP7i9bVUVMcqSMw?scene=1&click_id=7
原文链接:https://ieeexplore.ieee.org/abstract/document/11122344
5. 研究发现多粒度师生联合表征学习架构
9月22日,智能机器人与先进制造创新学院甘中学教授团队集群机器人系统实验室最新研究成果以“Multi-Grained Teacher-Student Joint Representation Learning for Surface Defect Classification”为题,发表于Journal of Industrial Information Integration。
研究提出了一种多粒度师生联合表征学习(MGJR)框架,该框架将粗粒度和细粒度的表征学习集成在统一的架构中,基于ViT的教师网络首先从富含缺陷的背景中学习整体的全局特征。这些特征引导学生网络,并通过集成高效多注意力(IEMA)模块和全局-局部注意力(GL-Attention)机制进行增强,从而能够提取和融合多尺度特征,在保留上下文信息的同时突出局部异常。锚引导训练策略(AGTS)充当了一致性约束,通过在噪声输入下将教师模型的稳定粗粒度信号与学生模型的细粒度响应对齐,增强了鲁棒性。整个框架使用统一的损失函数进行端到端优化,该损失函数将粗粒度指导与特定任务的监督相结合。大量实验表明,MGJR在NEU-CLS数据集上实现了99.98%的准确率,并在多个工业基准测试中始终优于先前的方法。

新闻链接:https://mp.weixin.qq.com/s/Q94YnOzyMDgv4zbGhf1Lsw?scene=1&click_id=1
原文链接:https://www.sciencedirect.com/science/article/pii/S2452414X25001815
6.提出量子过程的最优学习方案
9月30日,未来信息创新学院、电磁波信息科学教育部重点实验室周游与物理系朱黄俊课题组合作,在量子学习领域取得重要进展。相关研究成果以“Nearly query-optimal classical shadow estimation of unitary channels”为题,发表于PRX Quantum。
研究团队提出了一种近乎最优的“经典阴影估计”协议,为高效预测未知幺正信道的性质提供了全新解决方案,不仅为量子信道的刻画与表征提供了有力工具,也为阴影估计领域的进一步发展奠定了重要基础。

图 幺正信道阴影估计协议示意图
原文链接:
https://journals.aps.org/prxquantum/abstract/10.1103/wccm-zys6
7. 构建基于TMDs材料的MoSSe/MoSe2异质结探测器原型
9月30日,未来信息创新学院张荣君教授团队通过合金工程和能带工程的协同策略,构建了基于TMDs材料的MoSSe/MoSe2异质结探测器原型,相关研究成果以“Self-Powered MoSSe/MoSe2 Alloy-Heterojunction Photodetector via Interface Engineering for Dual-Function Imaging and Cryptographic Data Transmission”为题,发表于Laser & Photonics Reviews。
研究团队采用三元合金MoSSe与MoSe2形成Type-Ⅱ型能带异质结,利用合金工程有效抑制了硫空位缺陷,同时通过能带工程在界面处产生强内置电场,显著提升了载流子分离效率。在550 nm光照下,器件通过3V偏压的“电子增益”得到的等效外量子效率(EQE)高达470%,零偏压下的暗电流仅为5×10-15 A,比探测率达到2.4×109 Jones。研究团队通过空间分辨光电流谱等先进表征手段,系统分析了异质结界面的载流子产生、分离和传输动力学过程。

图 MoSSe/MoSe2异质结探测器的光电响应性能
新闻链接:
https://mp.weixin.qq.com/s/DJaNMrVf7pLK_1vgT0N-rw
原文链接:
https://doi.org/10.1002/lpor.202501936
生命医学领域
1.Nature | 使用邻近标记化学促进增强免疫细胞功能
9月10日,生物医学研究院高强团队与中国科学院韩硕团队合作,相关研究成果以“Amplifying antigen-induced cellular responses with proximity labelling”为题,发表于Nature。
研究团队使用邻近标记,即使用酶催化的、混杂反应中间体对邻近蛋白质进行纳米级生物素化,提供高密度共价抗原扩增的优势,以诱导受体聚集和组织特异性标记,具有精确的空间控制。以增强聚集诱导的受体活化并使用 TCR 作为模型受体来扩增下游信号传导。体内细胞表面邻近标记一直是一个长期的挑战。例如,过氧化物酶需要剧毒的过氧化氢。此外,生物素连接酶由于需要 ATP 在细胞外无活性。此外,用于邻近标记的大多数光催化剂除了在体内被快速清除外,还需要蓝光激活,而蓝光的组织穿透性有限。通过开发由红光(> 680 nm)或超声波控制的邻近标记方法,研究团队通过细胞毒性半抗原的邻近扩增和标记(PATCH)在体内将合成抗原引入靶细胞表面。高密度共价锚定的 PATCH 引导 PATCH 结合双特异性 T 细胞接合器(BiTE)刺激 TCR 聚集和 T 细胞细胞毒性。体内高效的靶细胞裂解进一步诱导了针对未治疗的远端病变的远端反应和对再次攻击的免疫记忆。

图 PATCH 诱导全身免疫和免疫记忆以抵抗再次攻击
新闻链接:https://mp.weixin.qq.com/s/l_TAKUk_Q5DGN0vWbtuikA
原文链接:https://www.nature.com/articles/s41586-025-09518-6
2.揭示MPO锚定ENO1经IFITM2介导NETs-DNA促进脓毒症期间Treg分化的分子机制
9月2日,基础医学院、复旦大学附属中山医院陈万坤、汪军、张洁团队以“MPO-anchored ENO1 mediates neutrophil extracellular trap DNA for enhancing Treg differentiation via IFITM2 during sepsis”为题,发表于The Journal of Clinical Investigation。
研究揭示了NETs通过促进Treg分化参与脓毒症免疫抑制的作用,明确了烯醇化酶1(ENO1)作为NETs-MPO的锚定蛋白,阐明了IFITM2-RAP1B-ERK信号轴调控Treg分化的分子机制。NETs通过与CD4+T细胞直接相互作用增强Treg的分化与功能,具体机制为NETs借助其关键蛋白MPO锚定CD4+T细胞膜上的ENO1,进而招募IFITM2。IFITM2作为DNA受体识别NETs-DNA,激活细胞内RAP1B及其下游ERK信号通路,促进Treg的分化与功能。

新闻链接:https://mp.weixin.qq.com/s/jr14UnPIx5NAQOM2GP1OrQ
原文链接:https://www.jci.org/articles/view/183541
3.研究发现婚姻状况与后续心衰发生风险有关
9月4日,公共卫生学院、营养研究院(筹)高翔教授团队联合开滦总医院通过多次随访评估的婚姻失败与后续心力衰竭(后续简称心衰)风险之间的关联,以“Marital failure and subsequent heart failure: a prospective study”为题,发表于Journal of the American Heart Association。
研究依托我国河北唐山的大型前瞻性队列探索了婚姻失败与心衰之间的关系。团队通过问卷收集每轮随访的婚姻状况信息,将参与者分为三组:“婚姻稳定”组包括报告已婚且无离婚、丧偶或再婚记录的参与者,以及从单身转变为已婚的参与者;“婚姻失败”组包括从已婚转变为单身、离婚或丧偶的参与者;其他参与者如始终单身者归为“其他婚姻状况”组。婚姻失败与心衰发生风险之间的关联使用Cox比例风险模型评估。研究进一步分析了婚姻失败随着时间推移对心衰的影响,以及生活方式、社会水平等因素在这一关联中的作用。
研究发现,与婚姻稳定者相比,经历过婚姻失败的参与者未来罹患心衰的风险增加了30%。随着时间的推移,这种关联似乎逐渐减弱。受教育程度越高,婚姻破裂的影响越高。另外,遭遇婚姻破裂,我们可以通过改善生活方式,来减低其对健康潜在的负面影响。

新闻链接:https://mp.weixin.qq.com/s/JEaK9y92-XkDK3jUhCJRiw
原文链接:https://www.ahajournals.org/doi/full/10.1161/JAHA.124.040791
4.儿童家庭环境中抗生素抗性基因与病原体所致风险的城乡差异
9月5日,公共卫生学院赵卓慧教授团队在室内环境暴露与儿童健康领域,聚焦城市与乡村儿童家庭室内灰尘中耐药相关的抗生素抗性基因及病原体特征与差异,以“Children's home environments as reservoirs of antimicrobial resistance: Divergent urban-rural risks from antibiotic resistance genes and pathogens”为题,发表于Journal of Hazardous Materials。
研究发现家庭环境是儿童暴露于ARGs与病原体的重要“储存库”,且其污染特征、群落构成及生态过程在城乡之间存在显著差异。乡村儿童家庭灰尘呈现出更多样性的ARGs,这可能与农业生产中的抗生素使用密切相关,并存在通过食物链等途径向人类传播的潜在风险;相比之下城市儿童家庭灰尘则显著富集了与人类健康直接相关的病原体,特别是临床上亟须关注的多重耐药菌株。研究还揭示了温度、绿化度等环境因素对ARGs分布的影响,以及随机性过程在ARGs和病原体群落构建中的主导作用。

新闻链接:https://sph.fudan.edu.cn/a/2730
原文链接:https://www.sciencedirect.com/science/article/pii/S0304389425019697?via%3Dihub
5.将RIPK1重新定位为脓毒症诱导肺损伤的多效调节因子
9月15日,基础医学院、复旦大学附属中山医院陈万坤、汪军、中国科学院上海有机化学研究所李盈研究观察到脓毒症期间 II 型肺泡上皮细胞 (AECs) 中 RIPK1 的选择性激活。相关成果以“RIPK1 Drives JAK1-STAT3 Signaling to Promote CXCL1-Mediated Neutrophil Recruitment in Sepsis-Induced Lung Injury”为题,发表于Advanced Science。
研究团队通过整合转录组学和蛋白质组学分析,CXCL1 被鉴定为 RIPK1 的关键下游靶点。RIPK1 与 JAK1 相互作用,诱导 STAT3 磷酸化,促进其核转位,并促进其与 Cxcl1 启动子结合,从而上调其表达并驱动中性粒细胞过度募集。通过基因或药物抑制RIPK1可减轻CXCL1的产生、中性粒细胞浸润和肺泡损伤,从而提高脓毒症小鼠的生存率。化合物62是一种选择性RIPK1抑制剂,已被证明可有效减轻全身炎症级联反应、维护上皮屏障完整性并提高小鼠的生存率。

新闻链接:https://mp.weixin.qq.com/s/yu_GDeyH4me9PcbEfZJ9Kg
原文链接:https://advanced.onlinelibrary.wiley.com/doi/10.1002/advs.202507123
6.首次绘制人类健康与疾病代谢组图谱,可预测数百种疾病
9月19日,复旦大学附属华山医院郁金泰教授团队联合类脑智能科学与技术研究院程炜研究员、冯建峰教授、尤佳青年研究员团队,进一步绘制了人类遗传、健康、疾病代谢组图谱,相关成果同一时间分别以“Mapping the plasma metabolome to human health and disease in 274,241 adults”发表于Nature Metabolism和“Genetic architecture of plasma metabolome in 254,825 individuals”发表于Nature Communications。
该研究系统评估了 313 个血浆核磁共振(NMR)代谢物指标与527种既往疾病、859种新发疾病的关联,共获得52,836个显著的代谢物–疾病关联。此外,研究还覆盖991项健康相关表型与2,151项影像表型,共识别73,639个显著关联。其中,健康相关表型发现62,887个关联对,主要集中在饮食与食物偏好和身体测量两大类。影像表型方面共发现 10,752 个关联,心脏与主动脉功能相关的关联数量最多;研究团队采用DE-SWAN分析,发现在46岁和64岁两个关键年龄节点血浆代谢物会出现“断崖式”的变化。在机制探索方面,研究结合全基因组关联研究与孟德尔随机化分析,识别出454对潜在因果的代谢物与疾病关系,其中402对获得遗传共定位分析支持。
研究通过遗传共定位分析发现72,538个代谢物-疾病对存在共享遗传调控机制,进一步运用双向孟德尔随机化分析确定了36个具有潜在因果关联的代谢物-疾病对。

图 研究简介
新闻链接:https://news.fudan.edu.cn/2025/0919/c1247a146736/page.htm
原文链接:
https://www.nature.com/articles/s42255-025-01371-1
https://www.nature.com/articles/s41467-025-62126-w
7.缓和医疗教育干预可以提升晚期癌症居家患者的生活质量
9月23日,人类表型组研究院陈兴栋等团队,联合复旦大学附属肿瘤医院赵苇苇、公共卫生学院索晨和梁霁团队开展了单中心随机临床试验,相关成果以“Palliative Care Educational App for Family Caregivers of Homebound Patients With Incurable Cancer: A Single-Center Randomized Trial”为题,发表于Annals of Internal Medicine。
研究团队纳入147对“晚期癌症患者-家属”,进行为期2个月的随访,研究发现干预组患者EORTC QLQ-C30评分从基线45.2分升至51.9分,对照组则从49.1分降至35.7分,两组均值差异达16.2分,患者生活质量显著提升,干预组74名家属均成功激活缓和医疗教育干预小程序,平均每日登录小程序3.1次,累计使用605分钟。最受欢迎的主题为疼痛管理、肠梗阻识别、腹胀处理——与晚期癌症患者常见症状高度契合。家属自评结果显示,其居家照护技能和情绪均有显著性提升。进一步访谈提炼出Anticipation、Articulation、Adherence、Acceptance的“4A照护技能”

新闻链接:https://mp.weixin.qq.com/s/W-w38fK5OFJpkr6AWQicUg
原文链接:https://doi.org/10.7326/ANNALS-25-02346
8.原花青素B3(PB3)通过靶向G3BP1治疗缺血性脑卒中
9月26日,人类表型组研究院昌军研究员团队在Advanced Science期刊上发表了题为“Procyanidin B3 and Its Derivatives Alleviate Neuronal Injury by Targeting G3BP1 for Ischemic Stroke Therapy”的研究。
该团队在前期研究中发现到天然化合物原花青素B3(PB3)在体内外模型中,对缺血性脑卒中损伤均具有改善作用。基于化学蛋白质组学的药物靶标发现方法,结合生物学功能验证,证实G3BP1是PB3发挥作用的关键靶点之一。深入的机制研究发现,PB3可通过靶向G3BP1抑制应激颗粒降解,从而阻断缺血缺氧引发的神经细胞损伤链。为进一步提高PB3的成药性,该团队对其分子结构进行优化并开展活性筛选,最终获得优选化合物6c。实验结果表明,化合物6c的抗缺血性脑卒中活性相较于PB3有明显提升,且血脑屏障透过率也得到改善。

新闻链接:https://mp.weixin.qq.com/s/xVqLtvKQ9pOj9_Ui7oAY9w
原文链接:https://doi.org/10.1002/advs.202509781
9.发现调控结直肠癌发展新型环状RNA
9月29日,生物医学研究院杨力团队研究发现了一种在肿瘤中高表达的通过可变环化产生的 circRNA(2,3,4,5),相关成果以“Direct circMAN1A2(2,3,4,5)-CENPB mRNA interaction regulates cell proliferation and cancer progression”为题发表于Nature Communications。
研究团队对多个细胞系和结直肠癌组织中的可变环化图谱进行了系统剖析,确定了每个 AC 基因位点中主要表达的环状 RNA。结果显示,除了大多数排名靠前的 pe-circRNA 在细胞类型中具有特异性表达外,在所检测样本中普遍表达的circMAN1A2(2,3,4,5)在细胞增殖和结直肠癌进展中发挥着重要作用。circMAN1A2(2,3,4,5)通过其特有的反向剪接连接位点直接与CENPB的mRNA的3'非翻译区(3' UTR)相互作用,从而增强了IGF2BP2介导的CENPB mRNA的稳定性。
研究团队进一步证实,使用锁核酸靶向circMAN1A2(2,3,4,5)的反向剪接位点,抑制 circMAN1A2(2,3,4,5)-CENPB mRNA 的直接相互作用,可抑制结直肠癌的进展。

新闻链接:https://mp.weixin.qq.com/s/ikHjkZ-4Samr2Kx-tZutGw
原文链接:https://www.nature.com/articles/s41467-025-63686-7
10.发现具有治疗炎症相关疾病潜力的FABP4/5抑制剂
9月29日,药学院李英霞教授团队与中国科学院上海药物研究所王贺瑶研究员团队合作,研究一类含异喹啉酮骨架的新型FABP4/5双靶点抑制剂,并系统研究了其抗炎活性和作用机制,相关研究成果以“Discovery of Potent and Selective FABP4/5 Inhibitors with an Isoquinolone Scaffold as Potential Therapeutics for Inflammation-Related Diseases”为题,发表于Journal of Medicinal Chemistry。
RO6806051是由罗氏公司开发的FABP4/5双靶点抑制剂,但同时显示出强的FABP3抑制作用。研究团队以RO6806051为先导,基于前期对抑制剂与FABP3及FABP4/5的作用方式的差异分析,通过骨架跃迁策略发现了一类含有异喹啉酮骨架的新型FABP4/5双靶点抑制剂,并实现了对FABP3的高选择性。通过构效关系研究、体内外抗炎活性评价和类药性评价等确定化合物Y18为候选化合物,其对FABP4和FABP5显示出强效抑制活性,Ki值分别为0.41 μM和2.53 μM,对FABP3的Ki值为59.72 μM,选择性显著优于RO6806051(FABP3 Ki/FABP4 Ki=5, FABP3 Ki/FABP5 Ki=1)。Y18具有良好的药代动力学特性,口服生物利用度为32%,口服Y18能减轻LPS诱导的肝损伤。该化合物表现出优秀的安全性—hERG抑制作用弱(IC50>40 μM)、细胞毒性低(IC50>40 μM)及半数致死剂量高(>2000mg/kg)。

新闻链接:https://spfdu.fudan.edu.cn/6f/c8/c41398a749512/page.htm
原文链接:https://pubs.acs.org/doi/10.1021/acs.jmedchem.5c01256
11.构建表型程序性转换巨噬细胞重塑胶质瘤免疫微环境
9月30日,药学院李聪教授团队提出了程序性调节过继巨噬细胞表型技术,在促进细胞肿瘤入脑归巢情况下逆转胶质瘤免疫抑制微环境,相关研究成果以“Adoptive Macrophages Suppress Glioblastoma Growth by Reversing Immunosuppressive Microenvironment through Programmed Phenotype Repolarization”为题,发表于Cell Reports。
研究团队发现巨噬细胞表型与其GBM归巢效率具有相关性,抑炎表型巨噬细胞较促炎表型可更有效地穿越血脑屏障并进入脑肿瘤。据此,课题组构建了活性氧响应性释放干扰素基因刺激物(STING)激动剂的聚合物,其与抑炎表型巨噬细胞共孵育得到工程化M2样巨噬细胞(eM2-Mφs)。静脉注射后,该工程化细胞在初期维持抑炎表型,实现血脑肿瘤屏障高效跨域和肿瘤浸润。随着细胞内STING激动剂逐步释放和积累,工程化巨噬细胞逐渐转变为促炎表型并释放细胞因子逆转肿瘤免疫抑制微环境。实验结果显示单独注射工程化巨噬细胞,或将其与低剂量放疗或免疫检查点抑制剂联合使用,均能够显著抑制GBM模型生长并延长小鼠存活期。

新闻链接:https://spfdu.fudan.edu.cn/6f/d2/c41398a749522/page.htm
原文链接:https://www.sciencedirect.com/science/article/pii/S2211124725011210
产学研合作与成果转化
1.智能机器人与先进制造创新学院、智能机器人研究院技能型工艺机器人团队自主研发模板机上下料机器人亮相中国国际缝制设备展览会(CISMA2025)
9月24日-9月27日,中国国际缝制设备展览会(CISMA2025)在上海新国际博览中心开幕。展会期间,由复旦大学智能机器人与先进制造创新学院、智能机器人研究院的技能工艺机器人团队,携手浙江中捷缝纫科技有限公司,历时三个月联合研发的模板机上下料机器人首次公开亮相。
智能机器人研究院技能型工艺机器人团队在院长甘中学教授的指导下,由孙云权教授、齐立哲研究员牵头自2018年开始,在季华实验室的支持下,逐步构建起了涵盖多品种柔性织物形态检测与高效精准分层抓取、多维空间下机器人实时协同缝纫技能学习、多品种柔性织物缝制质量检测与评价在内的完整技术体系。
该系统集成高精度视觉定位、自适应抓取与多机协同调度等核心技术,融合激光雷达、手部相机、双目相机,实现对位置、环境、工件的全方位感知;通过双机械臂协同操作与自主移动能力,高度复现人类作业模式;其自主移动形态无需改造现有产线,可直接适配多样化生产环境,实现即插即用式快速部署。在模拟真实工作流程的演示中,机器人流畅完成了模板自适应抓取、自主调度行走、精准下料及与模板机协同作业的全流程操作。

2.复旦大学与安踏集团“运动健康与智能穿戴校企联合实验室”签约揭牌仪式成功举行
9月30日,复旦大学与安踏集团举行“运动健康与智能穿戴校企联合实验室”签约揭牌仪式。双方将围绕运动健康与智能穿戴领域,整合高校前沿科研力量与行业领先产业资源,携手打造校企合作新高地,共同推动运动健康科技的创新与应用。“运动健康与智能穿戴校企联合实验室”的成功组建,标志着复旦大学与安踏集团的合作进入了实质性推进阶段。
未来,双方将汇聚顶尖科研团队与产业资源,共同探索运动健康科技的未来路径,为实现高水平科技自立自强、服务体育强国与健康中国战略注入新动能。

图 复旦大学与安踏集团代表签署合作共建协








